Sapphire Suits

Summary.

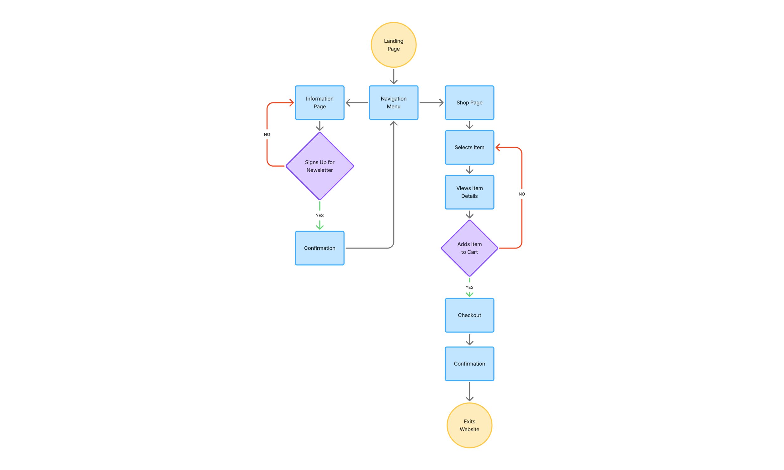
Sapphire is a handcrafted, ready-to-wear suit brand designed for young adults aged 18–25. The goal of the project was to create a clean and modern mobile site that clearly communicates what the brand offers and strengthens customer trust. The final experience highlights craftsmanship, simplifies navigation, and encourages engagement through a monthly newsletter sign-up.

The Problem. 

Sapphire’s digital presence didn’t reflect the quality and authenticity of their handcrafted suits, leaving users unsure about what the brand actually offered. Young visitors struggled to understand whether Sapphire was a custom tailor or a ready-to-wear label. This lack of clarity led to confusion, low engagement, and missed opportunities to connect with the audience.

The Solution.

The site was redesigned with a focus on clarity, storytelling, and customer support. A simplified structure, modern visuals, and a clear 3-step “How It Works” process helped users understand the brand within seconds. With improved service pages and a strong newsletter CTA, the new experience builds trust and encourages deeper brand engagement.

Next
Next

MadSuitors